“个人交社保”和“单位交社保”有什么不同?哪种更划算?

2019-06-10 阅读次数: 3210

关于个人社保和单位社保这回事,很多参保人可能还不是很清楚,今天小保就来给大家普及一下。首先要树立这样两个观点:

 

1、有组织的小伙伴,应该由组织给你买社保;

 

2、没有组织的,也可以灵活工作人员的身份买社保。

 

那么,个人交社保和公司交社保有什么区别?公司能否让职工个人买稳妥再给职工补贴?别急,小保来一一告诉你。

 

一般来说,我们习气把公司交的社保称为“职工社保”,而个人交的社保根据参保身份不同,可以分为“灵活工作人员社保”和“居民社保”这两种。

 

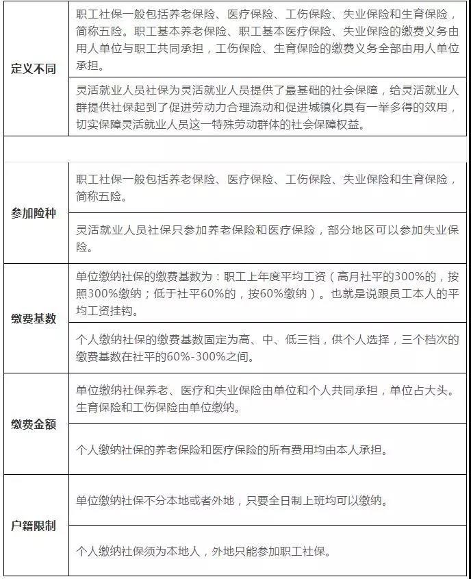
单位买社保和个人买社保的区别

 

公司还给你补贴让自己买社保?

当然是不靠谱啦!

 

首先出区别里面可以看出来,个人买稳妥是没有工伤稳妥和生育稳妥(部分地区也没有赋闲稳妥),除了变相减少职工福利外,如果职工发生工伤了,工伤稳妥没法报,女职工生育费用没报销!

 

最关键的,这是违法的!

 

根据《中华人民共和国劳动法》等有关规定,劳动者在被用人单位录用后,双方可以在劳动合同中约定试用期,但试用期应包括在劳动合同期限内。劳动者在试用期间应当享有全部的劳动权力,这些权力也包括参加社会稳妥。因此,不论是否处在试用期,用人单位都应当依法为职工参加社会稳妥。

 

试用期开始,单位就需要为职工缴纳稳妥。