在线咨询
18919605935
2190043115
咨询电话
微信扫一扫
2022-02-16 阅读次数: 655
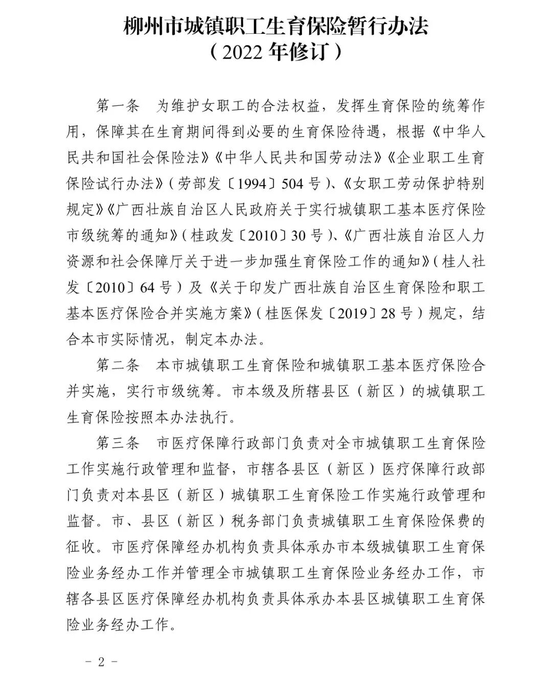
柳州市城镇职工生育保险暂行办法
(2022年修订)
2022年1月21日,柳州市人民政府印发了《柳州市城镇职工生育保险暂行办法(2022年修订)》,新修订的办法有哪些内容进行了调整,今天小编就给大家解读一下。
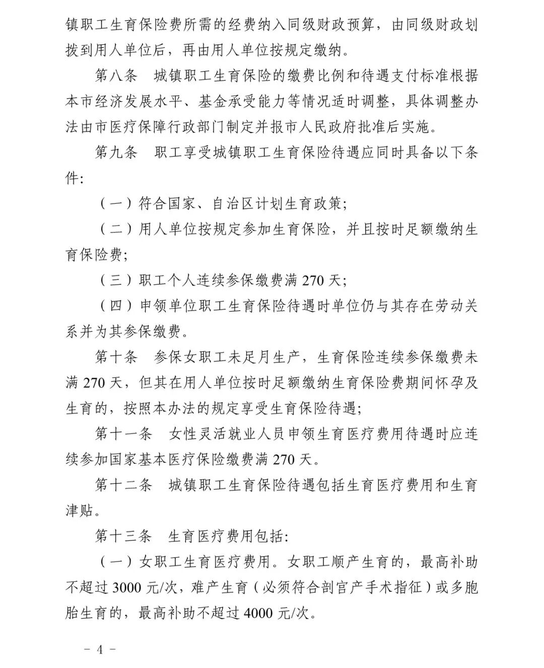
为什么要重新制定新的生育保险暂行办法?
我市原生育保险办法2012年1月1日起施行至今,多年未修订,部分政策已不适应于目前的经济发展状况。结合医保基金运行情况及群众的期望,为更好保障职工生育和计划生育手术期间的基本生活和基本医疗需求,均衡用人单位费用负担,促进公平就业,重新制定新的生育保险暂行办法。
新的生育保险暂行办法在享受生育保险待遇的条件上有何变化?
新办法放宽了享受生育保险待遇的条件。增加了:“参保女职工未足月生产,生育保险连续参保缴费未满270天,但其在用人单位按时足额缴纳生育保险费期间怀孕及生育的,按照本办法的规定享受生育保险待遇”“女性灵活就业人员申领生育医疗费用待遇时应连续参加国家基本医疗保险缴费满270天。”等条款,弥补了老的生育保险政策参保女职工因生育保险连续参保时间不够270天但又未足月生产、从参加城乡居民医保转为城镇职工医保影响连续参保时间计算等特殊情况导致无法享受生育待遇的不足。
新的生育保险暂行办法出台后生育保险待遇水平有何变化?
新的生育保险暂行办法提高了生育医疗费用补助标准。主要表现在以下方面:
新的生育保险暂行办法出台后生育保险待遇申领流程有何变化?
为减少参保群众跑腿,新的生育保险暂行办法精简了办事流程,符合享受城镇职工生育保险待遇的女职工,参保人在医院顺产、难产及难产同时行输卵管结扎术目前已经可以在出院时直接结算享受生育医疗补助待遇,其余生育类型暂时按原渠道由参保人递交材料到单位经办人处,由单位经办人(灵活就业人员由个人)进行申报。
下
期
预
告
明天我们将继续为您推送有关生育保险缴费比例、男职工配偶生育待遇、女职工生育津贴的内容,请继续关注哦!
福建省企业退休人员“人脸识别”认证教程|
30年工龄内退新政策(2019年国企职工内退规定)|【导读】在我们国家有一种退休政策叫内退政策,具体是怎样的?在内退期间是否有工资可以拿?内退的工龄是怎样规定的?为了帮助大家更好了解相关知识,小编整理了内退的内容,希望对您有所帮助。
失业保险查询个人账户查询方式|