租房可落户了!小伙伴们快点看过来

2018-06-22 阅读次数: 1526

  近日,山东省住房和城乡建设厅会同省工商管理局研究制定了《山东省租房租赁合同示范文本》,将于2018年7月1日起正式实施。

  《示范文本》适用于住房租赁双方当事人自行成交,通过房地产经纪机构成交、住房租赁企业提供服务成交等租赁方式。



关键词一:房屋知情


出租人要写明房屋的详细位置、

建筑面积等基本信息。


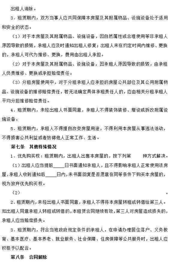
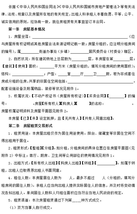
  过去,有不少网友吐槽,有时从网上看的房子挺好,现实中就“变了样”。《示范文本》明确要求,出租人写明房屋的详细位置、建筑面积等基本信息,要求明确房屋权属状况、房屋是否抵押,出租人要提供房屋来源证明。通过这些重要信息提示,避免房屋权属瑕疵和隐瞒房屋真实现状情形发生。

 

关键词二:能落户


租购同权,租户同享

落户、教育、医疗等公共服务


《示范文本》规定,住房租赁合同订立后3日内,双方当事人应申请办理房屋租赁合同登记备案手续。除了可在房屋交易部门窗口备案外,还可以通过手机、电脑进行网上备案,快捷又方便。


当事人持备案的住房租赁合同可以享受税收优惠以及居住落户、义务教育、提取公积金支付房租等基本公共服务。《示范文本》专门提出,出租人应积极配合符合当地政府规定条件的承租人,申请办理居住落户、义务教育、基本医疗、基本养老、就业服务、社会保障、住房保障等公共服务。


关键词三:不能涨房租


合同中未约定租金调整次数和幅度的

房主不能随意涨价

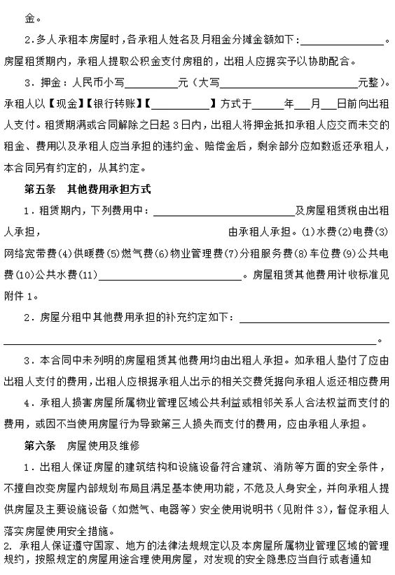
租了房子,担心房东再多要价?NO!《示范文本》指出,合同中未约定租金调整次数和幅度的,出租人不得在租赁期内单方面提高租金。强调了对出租房和承租方所负法律责任和义务的界定,使得房东和租客处于平等地位,享有同等权利。

 

关键词四:居住人数


一间房不超过2个成人

阳台储藏室等非居住空间不得出租居住

《示范文本》第二条约定,承租人应当向出租人提供实际居住人信息,并及时将变动情况告知出租人,单间居住人数和人均面积应当符合当地人民政府的规定(一间房间不能超过两个成年人,人均超过6平方米)。阳台、储藏室等非居住空间不得出租用于居住。

附:山东省住房租赁合同示范文本