在线咨询
18919605935
2190043115
咨询电话
微信扫一扫
2020-03-05 阅读次数: 7854
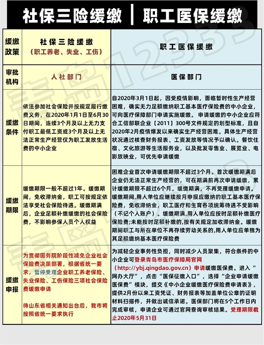
——— 相 关 说 明 ——— 已缴纳2月份企业三项社保费的用人单位,待省相关退费流程确定后,社保部门将按省统一要求予以退收。 自今年1月1日起,我省养老保险已实现全省统筹统支,以及统一的信息系统。阶段性减免三险社保费的政策须山东省人社厅统一下发通知,待省厅相关通知出台后,我市将按照省统一要求执行。 我们将及时推送最新消息 敬请持续关注
——— 相 关 说 明 ———
已缴纳2月份企业三项社保费的用人单位,待省相关退费流程确定后,社保部门将按省统一要求予以退收。
自今年1月1日起,我省养老保险已实现全省统筹统支,以及统一的信息系统。阶段性减免三险社保费的政策须山东省人社厅统一下发通知,待省厅相关通知出台后,我市将按照省统一要求执行。
我们将及时推送最新消息
敬请持续关注
桂林公积金个人住房贷款业务服务指南|
关于调整2017年度住房公积金缴存基数和月缴存额上、下限的通知|
失业时却领不到失业金,原因在这里|